肿瘤恶病质(Cancer cachexia)是恶性肿瘤患者的主要并发症,是一种引发患者全身代谢紊乱、进行性肌肉及脂肪消耗、体重下降、全身脏器进行性衰竭为特征的消耗综合征。在晚期肿瘤患者中,肿瘤恶病质的发生率高达50%80%,约20%的肿瘤患者直接死于肿瘤恶病质。肿瘤恶病质的发生不仅削弱了化疗、放疗效果,缩短生存期,同时严重影响患者生存质量。目前,临床上还缺乏有效治疗药物。因此,针对肿瘤恶病质的新药开发具有十分重要的意义。化学与分子工程学院上海分子治疗与新药创制工程技术研究中心章雄文课题组针对抗肿瘤恶病质开展了系统的研究工作,发现鼠尾草酚(Carnosol, CS)及其类似物可有效缓解肿瘤恶病质引起的肌肉萎缩和脂肪脂解,相关工作在线发表在恶病质研究领域顶级学术期刊Journal of Cachexia, Sarcopenia and Muscle (2021, 10.1002/jcsm.12710)上。

华东师大学者在肿瘤恶病质研究中取得重要进展
CS是唇形科植物中具有抗氧化、抗炎和抗癌活性的二萜化合物。课题组系统地开展了CS及其结构改造类似物(dimethyl-carnosol, DCS和dimethyl-carnosol- d6, DCSD)的抗肿瘤恶病质药效及分子作用机制研究。首次发现CS及其类似物对肿瘤恶病质具有一定的治疗作用,其作用机制主要是通过抑制TNF-α/NF-κB通路,从而减少肌肉和脂肪组织消耗。
在体外实验中,研究者通过小鼠结肠癌C26细胞培养液上清、TNF-α或IL-6诱导C2C12肌管萎缩,证明CS及其类似物可有效缓解肌管萎缩;CS及其类似物也能改善C26细胞上清诱导的3T3-L1脂肪降解,抑制甘油三酯分解和游离甘油释放(图1)。

图1. CS体外缓解C26细胞培养液上清诱导的C2C12肌管萎缩和3T3-L1脂肪细胞脂解。A. CS作用后C2C12肌管H&E染色。B. CS作用后3T3-L1脂肪细胞油红O染色。
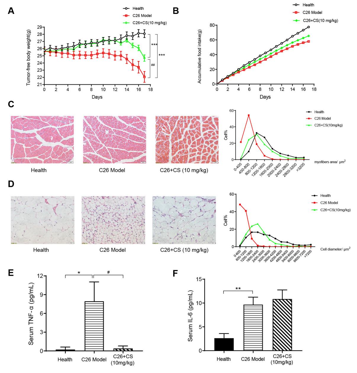
在体内实验中,研究者通过C26荷瘤小鼠肿瘤恶病质动物模型发现CS及其类似物DCSD可以在不影响肿瘤大小的情况下显著缓解小鼠体重减轻。与C26模型组相比,CS和DCSD组小鼠体重显著增加11.09% (p<0 .01)和11.38% (p<0.01)。cs和dcsd治疗可部分缓解c26模型组小鼠的肌肉萎缩并可明显缓解脂肪消耗。同时,cs和dcsd治疗可使c26模型组小鼠附睾脂肪重量分别增加176.6% (p<0.01)和48.2% (p<0.05)。研究还发现c26模型组小鼠血清中tnf-α和IL-6水平显著升高,CS治疗后血清中的TNF-α水平显著降低,但对IL-6水平没有明显影响(图2)。

图2.CS对C26荷瘤小鼠恶病质症状的影响。A.小鼠去瘤体重变化。B.小鼠摄食量变化。C.小鼠腓肠肌切片染色。D.小鼠附睾脂肪切片染色。E.血清TNF-α浓度。F.血清IL-6浓度
TNF-α是NF-κB的直接诱导因子,活化的NF-κB信号通路可诱导肌肉萎缩和脂肪降解发生。进一步的作用机制研究发现,CS及其类似物通过抑制NF-κB信号通路和激活AKT信号通路改善肌肉萎缩,通过抑制NF-κB和AMPK信号通路改善脂肪降解(图3)。

图3.CS及其类似物缓解肿瘤恶病质肌萎缩与脂肪降解分子机制示意图
章雄文课题组长期针对抗肿瘤恶病质开展研究工作,近年来筛选评价了多种小分子化合物、中药及其活性成分对肿瘤恶病质的作用及机制研究,发现吡咯烷二硫代氨基甲酸酯(PDTC)和中草药四宝虫草可有效缓解肿瘤恶病质(Front. Pharmacol., 2017, 8: 915.);设计合成了一系列新的β3肾上腺素受体(β3-AR)选择性拮抗剂,筛选的化合物可缓解肿瘤恶病质症状(Eur. J. Med. Chem., 2018, 150: 757.);建立了脾虚症肿瘤恶病质模型(专利CN201710860270.3)并发现白术内酯I可明显改善脾虚症肿瘤恶病质症状(Acta Pharmacol. Sin., 2020, 41(2): 237);发现结肠癌恶病质中肿瘤来源的外泌体及其miRNAs通过抑制Bcl-2促进凋亡诱导骨骼肌萎缩(Mol. Ther. Nucleic Acids, 2021, In press)。
本项研究使得CS及其类似物有可能成为临床治疗肿瘤恶病质的候选药物,相关工作已申请三项国家发明专利 (202010089693.1;202010088733.0;202010088747.2)。同时,相关作用机制为进一步药物研发和临床治疗提供了理论支撑。万象城awcsport官网硕士研究生卢珊珊和李奕伟为论文共同第一作者,章雄文教授为通讯作者。研究工作得到国家自然科学基金(81872496)和上海市科委(20S11902200)的资助。
上海分子治疗与新药创制工程技术中心成立于2006年,长期致力于在转化医学和药学研究领域发展关键共性技术,聚焦于肿瘤恶病质治疗、肿瘤化疗耐药逆转、肿瘤靶向治疗、肿瘤免疫治疗、抗体偶联药物、靶向药物递送等前沿技术研究。自中心建立以来,在学校和学院的大力支持下,在科研工作中取得了显著成绩,在上海市科委组织的评估中连续两次获得优秀。
阅读原文:https://onlinelibrary.wiley.com/doi/10.1002/jcsm.12710
图文、来源|化学与分子工程学院 编辑|钱文文 编审|吕安琪