近期,万象城awcsport官网精密光谱科学与技术国家重点实验室荆杰泰团队在量子通信领域连续取得重要进展,两项相关研究成果连续发表于国际物理学重要学术期刊《物理评论快报》(Physical Review Letters 124, 083605 (2020)以及Physical Review Letters 124, 090501 (2020))。量子光源是实现量子通信不可或缺的关键资源。荆杰泰教授团队长期聚焦于提升量子光源的性能,包括量子光源的量子关联特性、纠缠容量和光束数量等,其中量子关联特性直接决定了量子通信的保真度,而光束数量以及纠缠容量共同决定了量子光源的尺度,进一步决定量子通信的复杂度和信息容量。在提升量子关联特性方面,该团队创新性地提出并实验实现了利用相敏放大器中的内在干涉效应来增强量子关联,这项成果已经于2019年9月发表在《物理评论快报》上(Physical Review Letters 123, 113602 (2019))。荆杰泰教授团队近期连续取得的两项重要科研成果则聚焦于提升量子光源的纠缠容量和光束数量两个方面。


《物理评论快报》(Physical Review Letters 124, 083605 (2020)以及Physical Review Letters 124, 090501 (2020))发表荆杰泰团队研究论文
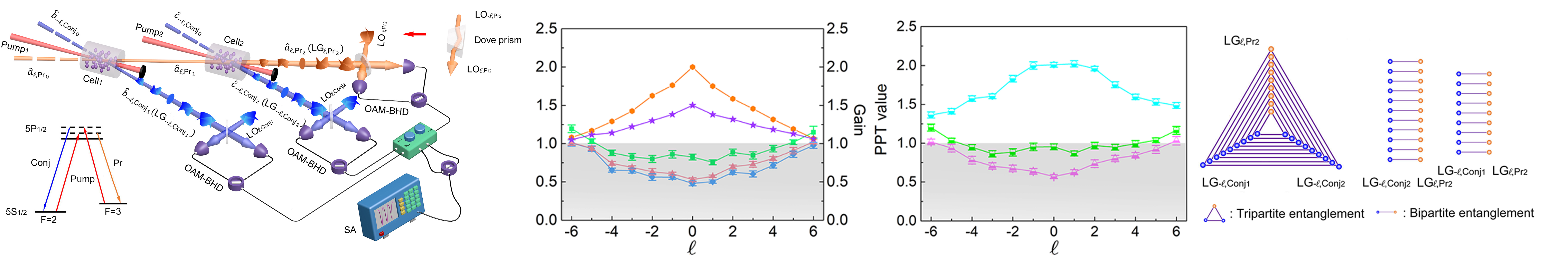
在提升量子光源纠缠容量方面,去年该团队把经典通信中的复用概念应用到量子信息体系,实现了一种光学轨道角动量复用的连续变量量子纠缠体系,该成果已经于2019年8月发表(Physical Review Letters 123, 070506 (2019))。这项结果限于两体量子纠缠态,而多体量子纠缠对于构建多用户量子网络至关重要。近期,该团队通过将多体纠缠和光学轨道角动量复用的概念结合起来,在实验上成功实现了光学轨道角动量复用的三光束纠缠态,大大提高了系统纠缠的尺度,为实现确定性并行量子协议以及构建确定性并行量子网络奠定了基础。

光学轨道角动量复用的三光束纠缠产生装置的示意图、三光束纠缠实验结果、两光束纠缠实验结果以及系统丰富的纠缠结构示意图
在实验中,该团队利用热原子系综中的级联四波混频过程产生了三光束的纠缠态。在这三束光通道中,系统同时确定性地产生了9组三光束纠缠的拉盖尔高斯(Laguerre-Gaussian,LG)模式和20组两光纠缠的LG模式。此外该工作还验证了系统中对三光束其中一束的拓扑荷数l进行符号变换后三束光不存在纠缠,从而证明了该级联四波混频过程中,非线性相互作用遵守光学轨道角动量守恒定律。该工作还研究了四波混频系统中三种不同类型的光学轨道角动量相干叠加模式情况下的三光束量子纠缠特性,多方面展示了系统丰富的纠缠结构。这项成果以“Deterministic Generation of Orbital-Angular-Momentum Multiplexed Tripartite Entanglement”为题,以万象城awcsport官网精密光谱科学与技术国家重点实验室为第一完成单位,博士研究生李思瑾与潘晓州为论文共同第一作者,荆杰泰教授为论文通讯作者,于2020年2月28日发表在《物理评论快报》(Physical Review Letters 124, 083605 (2020))上。
在提升量子光源光束数量方面,荆杰泰教授团队仅仅三天之后又在《物理评论快报》(Physical Review Letters 124, 090501(2020))上发文,报道了该团队利用空间复用型四波混频过程,在实验上一步集成确定性产生空间分离六光束纠缠态的实验结果。
通常多体量子纠缠的产生需要很复杂的光学分束系统,严重限制方案的可扩展性。目前国际上最新的研究趋势是通过频率和时间复用将多个非线性过程集成到一个简单的装置。但该方案产生的多体纠缠在空间上很难分离,限制了其构建远距离量子通信网络的可能性。荆杰泰教授团队创新性地提出了空间复用四波混频的概念,在单个原子系综内集成了七个四波混频过程,巧妙地“编织”出了一个高度集成的四波混频网络,从而产生了空间分离的六光束纠缠态。同时该团队发现系统的纠缠结构可以通过“裁剪”泵浦光源的特性来实现灵活多样的重新配置。这种纠缠结构的可重新配置性使为一个特定的量子通信任务实时产生其所需的多体纠缠态成为可能。


空间复用型四波混频过程产生六光纠缠的装置示意图、调节两泵浦光的功率比得到的六光束体系辛本征值和内部纠缠结构调控的实验结果
在实验中,该团队利用两束具有一定夹角的激光束形成了空间结构的泵浦光,用其来泵浦一个热原子系综。实验研究结果表明仅仅这两束激光就诱导了七个并行发生且相互交织在一起的四波混频过程,即空间复用型四波混频过程。这一高度集成的非线性过程最终导致了空间分离的六个输出光束的产生。在实验技术方面,该团队通过六套平衡零拍探测系统来检测这六光束之间的纠缠特性。通过精确调节两泵浦光之间的功率比,可以显著调节六束光之间的纠缠结构。同时对于实验研究的所有的泵浦功率比情况,产生的六光束均满足正交转置正定纠缠判据,从而证明系统确定性产生了六光束纠缠态。最后还利用另外一种纠缠判据检验了六光束纠缠,发现其中两种功率比情况满足该判据,表明在这两种功率比情形下,产生的六光束纠缠态可用于构建量子隐形传态网络。该研究为量子通信提供了一个产生大尺度空间分离且结构可重新配置的多体纠缠的崭新平台。这项研究成果以“Reconfigurable Hexapartite Entanglement by Spatially Multiplexed Four-Wave Mixing processes”为题,以万象城awcsport官网精密光谱科学与技术国家重点实验室为第一完成单位,博士研究生张凯和王伟为论文共同第一作者,荆杰泰教授与法国索邦大学的Nicolas Treps教授和Claude Fabre教授为论文共同通讯作者,于2020年3月3日发表在《物理评论快报》(Physical Review Letters 124, 090501(2020))上。
值得一提的是,荆杰泰教授带领的科研团队近年来在量子通信和量子精密测量领域取得了系列研究成果,得到了中国、美国、德国、法国、意大利、俄罗斯、巴西等国相关领域研究人员的关注。荆杰泰教授曾主持包括国家自然科学基金委“精密测量物理”重大研究计划重点项目、面上项目、上海市科委以及教委等多项国家及省部级科研项目;先后入选多项人才项目资助,包括教育部新世纪优秀人才、上海市东方学者跟踪计划、东方学者、曙光学者、浦江人才以及闵行领军人才等;曾获得万象城awcsport官网青年科学奖以及研究生教育优秀导师奖。荆杰泰教授指导的研究生先后10人次获得研究生国家奖学金、5人次获得上海市优秀毕业生以及2人次获得王大珩高校学生光学奖。
相关论文链接:
https://journals.aps.org/prl/abstract/10.1103/PhysRevLett.124.083605
https://journals.aps.org/prl/abstract/10.1103/PhysRevLett.124.090501
图文、来源|精密光谱科学与技术国家重点实验室
主页大图制作|陈睿多
编辑|邵一鸣 编审|吕安琪