上海市教育委员会、上海市人力资源和社会保障局公布了2022年上海市优秀教学成果获奖名单,华东师大共有71项教学成果荣获2022年上海市优秀教学成果奖。其中,华东师大作为第一完成单位荣获特等奖15项、一等奖28项、二等奖24项,合计67项;作为第二完成单位荣获特等奖1项,作为第三完成单位荣获一等奖2项,作为第五完成单位荣获一等奖1项。华东师大2022年上海市优秀教学成果获奖总数、特等奖和一等奖获奖数均位居上海高校第一。
高等教育、基础教育和职业教育均有斩获
上海市优秀教学成果由上海市人民政府设立,是目前上海市教育领域政府类最高奖励,每4年评选一次。自1989年举办首届高等教育教学成果奖评选活动以来,迄今为止已评选九届。从2013年起,上海市优秀教学成果又分为高等教育、基础教育和职业教育三个大类。
从2021年起,高等教育上海市优秀教学成果又细分为本科教育、研究生教育和成人教育三个小类。2021年11月,上海市教委正式启动了本届高等教育(本科、研究生、成人)、基础教育和职业教育上海市优秀教学成果评选工作。学校领导高度重视,职能部门和学部、院系通力合作,在学校职能部门和学部、院系教师们的齐心协力下,华东师大顺利完成了本届高等教育(本科、研究生、成人)、基础教育和职业教育上海市优秀教学成果的各项申报工作,并在评选中获得佳绩。
高等教育(本科)方面,作为第一完成单位,我校雷启立教授领衔完成的《智能时代未来卓越教师培养及评价的探索与实践》等29项成果获奖,其中特等奖6项,一等奖9项,二等奖14项;作为第三完成单位,我校荣获1项一等奖;作为第五完成单位,我校荣获1项一等奖。
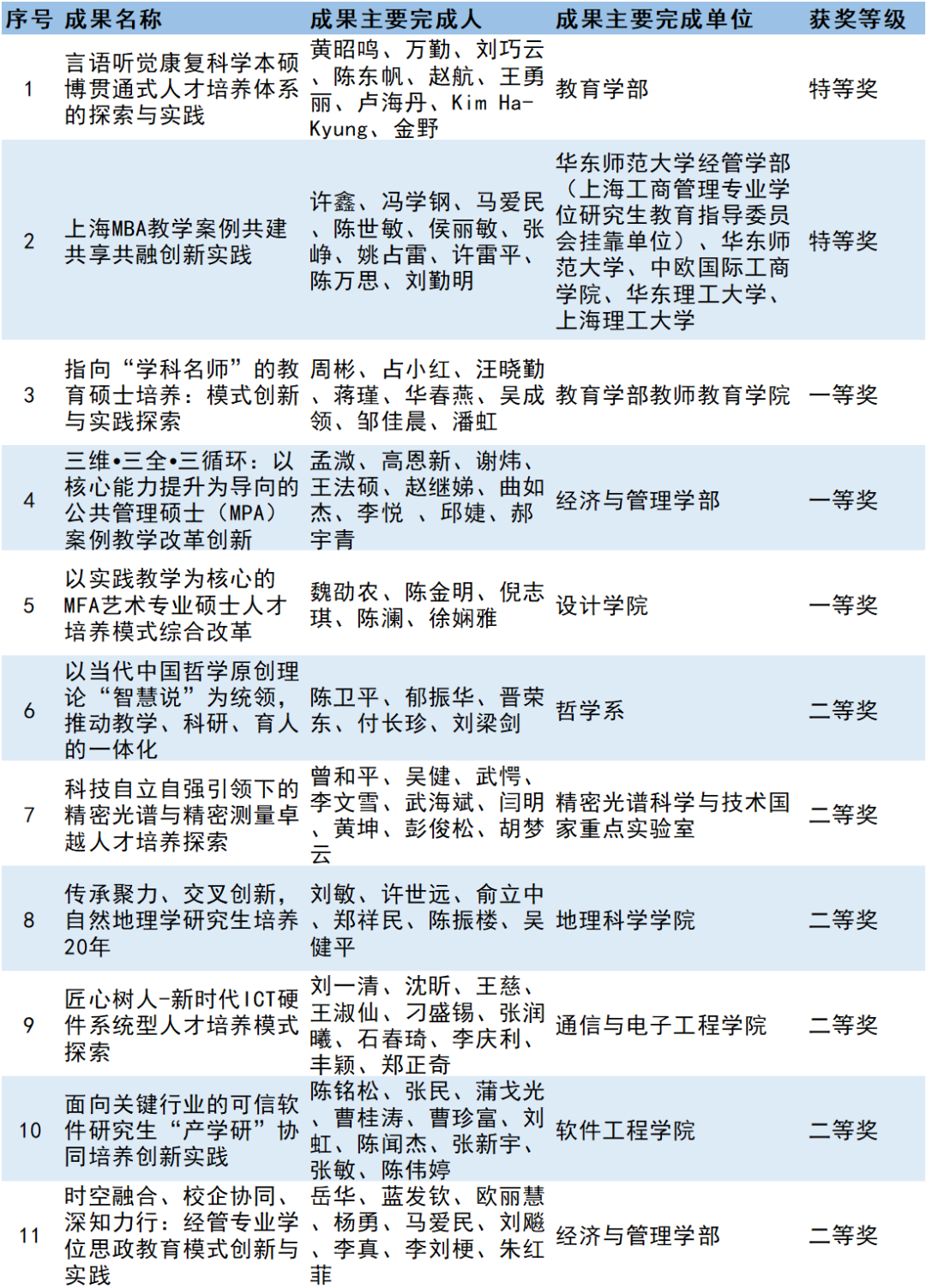
高等教育(研究生)方面,作为第一完成单位,我校黄昭鸣教授领衔完成的《言语听觉康复科学本硕博贯通式人才培养体系的探索与实践》等11项成果获奖,其中特等奖2项,一等奖3项,二等奖6项。
高等教育(成人)方面,作为第一完成单位,我校朱民教授领衔完成的《从新手到骨干:上海地方高校青年教师进阶式、全过程专业发展体系构建与实践》项目荣获1项一等奖。
基础教育方面,作为第一完成单位,我校地理科学学院段玉山教授领衔完成的《实践育人·多元协同:地理教学改革理论创新与实践探索》等25项成果获奖,其中特等奖6项,一等奖15项,二等奖4项;作为第二完成单位,我校荣获1项特等奖;作为第三完成单位,我校荣获1项一等奖。职业教育方面,作为第一完成单位,我校教育学部徐国庆教授领衔完成的《产业引领·过程优化·制度赋能:面向现代产业的现代学徒制模式探索与实践》项目荣获1项特等奖。
获奖层次高、数量多、比例高
华东师大在本届上海市优秀教学成果评选中取得了新的突破,呈现出以下几方面的特点:
一是获奖层次高且获奖数量多。作为第一完成单位,华东师大在特等奖、一等奖和二等奖均有获奖项目,获奖总数高达67项,其中特等奖获奖数15项,一等奖获奖数28项,创我校历史新高,获奖总数、特等奖和一等奖获奖数均位居上海高校第一。
二是获奖比例高。华东师大总体获奖率79.76%。其中成人教育和职业教育获奖率100%,本科教育和基础教育获奖率80.56%,研究生教育获奖率73.3%。
三是获奖面广。在本次评选中,华东师大不但在传统优势学科专业领域继续发挥重要的引领作用,其他发展中的学科专业也取得了不俗成绩。
四年来,学校不断深入贯彻党的十九大和全国教育大会精神,全面落实立德树人根本任务,以马克思的“人的全面与自由发展”为根本追求目标,以“卓越育人”为第一性原理,始终秉承“智慧的创获,品性的陶熔,民族和社会的发展”这一崇高大学理想,把拥有健全的卓越思维作为培养卓越人才的突破口,开启全校范围的卓越育人改革行动,发布“卓越学术”“卓越育人”“通识课程”三大纲要,确立以学生全面而个性发展为目标、以思维能力提升为牵引的卓越育人模式。
围绕学生全面而个性发展的目标,实施“培根、筑基、融通”三个阶段的思维能力培养,推行一二课堂融合的全育人培养方案,构建“思维导向、前沿导向、英才导向、研究导向”为引领的课程体系,努力保障学生成长为思维全面和创新发展的卓越人才。
高度重视教学成果奖的培育和申报工作
与此同时,学校高度重视教学成果奖的培育和申报工作,鼓励学部、院系和广大教师及时总结办学经验、教学经验和社会服务经验,积极培育标志性教学成果。
学校于2019年和2021年先后启动了两次校级教学成果奖评选,经校专家委员会多轮评审,共评出校级教学成果奖146项。在此基础上,2021年下半年学校分批组织召开了多场教学成果培育研讨会,与知名专家、申报团队一道开展交流与研讨,就选题定位、提炼成果、整合材料、有力论证、挖掘特色等方面进行了多轮研讨,不断优化申报材料,顺利完成各项申报工作。
历届教学成果奖评出的成果是广大教师潜心教学、富于创造性的劳动结晶,充分展现了各校重视人才培养、重视教学建设和改革、重视服务于国家和上海的教育改革所取得的成绩,代表了目前上海市教育教学工作的最高水平,对推动全市教育教学改革和提高教育质量起到了积极的促进作用,得到了社会的广泛认可,已经成为教育战线的一个著名品牌。
据悉,上海市教委本届共评选出特等奖150项,一等奖420项,二等奖510项。其中基础教育特等奖54项,一等奖120项,二等奖159项;高等教育特等奖74项,一等奖215项,二等奖243项;职业教育特等奖22项,一等奖85项,二等奖108项。在此基础上,上海市教委从特等奖和一等奖中遴选优秀成果项目申报2022年国家级教学成果奖。华东师大作为第一完成单位获奖的67项成果中共有21项被上海市教委推荐申报2022年高等教育、基础教育和职业教育国家级教学成果奖。
华东师大荣获2022年高等教育(本科)上海市优秀教学成果名单(31项)

华东师大荣获2022年高等教育(研究生)上海市优秀教学成果名单(11项)

华东师大荣获2022年高等教育(成人)上海市优秀教学成果名单(1项)

华东师大荣获2022年基础教育上海市优秀教学成果名单(27项)

华东师大荣获2022年职业教育上海市优秀教学成果名单(1项)

来源| 教务处 研究生院基础教育与终身教育发展部 制图|吴潇岚 编辑|郭文君