2022年,万象城awcsport官网贯彻落实全国研究生教育会议精神,围绕学校卓越育人改革任务,坚持立德树人根本任务,聚焦卓越人才培养,以促进学生全面而个性的发展为目标,确立新发展阶段高等教育卓越育人新范式,强化“四个面向”战略方向引领,践行“育人、文明、发展”三大核心使命,以“卓越学术”牵引、支撑“卓越育人”,持续推进卓越研究生教育体系建设,推动实现更高质量的卓越发展、创新发展、引领发展和特色发展,培养造就具有师大烙印的德才兼备的卓越人才。

坚持“四个面向”战略方向
加快布局服务国家战略急需学位授权点
完善卓越人才自主培养的学科体系,加快推进学科专业优化调整、改造升级,构建形成高起点、高标准、高质量的学位点结构体系。
深化基础优势学科学位点改革,获批国内首个党务管理、创意写作硕士专业学位点。探索特色医学学科学位点发展,获批基础医学博士、硕士学位点。
加快培育交叉学科新增长点,获批集成电路科学与工程学位点。加快专业学位博士点建设,积极落实工程硕博士培养改革专项试点工作,获批电子信息、生物与医药专业学位博士点。

华东师大新增5个学位授权点!
优化研究生招生计划配置
顺利完成“史上最难研考”
优化招生计划配置,坚持精准支持,对接重大战略需求,近80%的博士生增量招生计划向双一流及A类学科、国家级科研基地、高层次引进人才倾斜。推动科教融合,培养高精尖缺人才,科研博士招生规模较去年增长60%。
全面推进“研究生招生及生源质量提升专项行动”,2022年全日制硕士生双一流生源占比提高至58.9%;2023年拟录取推免生同比增长4.5%,其中录取直博生显著增加。

面对“史上最难研考”,完成异地借考、30小时内重组考场,设置47个特殊考场和应急考场等多重挑战,广大干部教师鼎力支持,实现如期考试、应考尽考、平安研考目标。

校党委书记梅兵在研考考场巡考

研考首日!直击华东师大现场
研究生课程思政
研究生教育成果取得重大突破
持续推进研究生课程思政示范引领计划,推出《中国发展与世界变局》《学术规范与学术伦理》等一批课程思政示范课程,选树一批课程思政教学名师和团队,建设一批课程思政示范学科专业,引领推动各学科专业课程思政建设。2022年,研究生教育入选上海市课程思政示范课程5门、示范团队4个、教学名师1人;入选首届上海市课程思政教学设计展示活动(研究生教育综合组)一等奖1人、二等奖1人。《中国教育报》(2022年2月11日)刊文介绍《中国发展与世界变局》课程思政建设情况,人民网、中国教育新闻网等转载;学习强国平台推送,《中国青年报》深入报道。
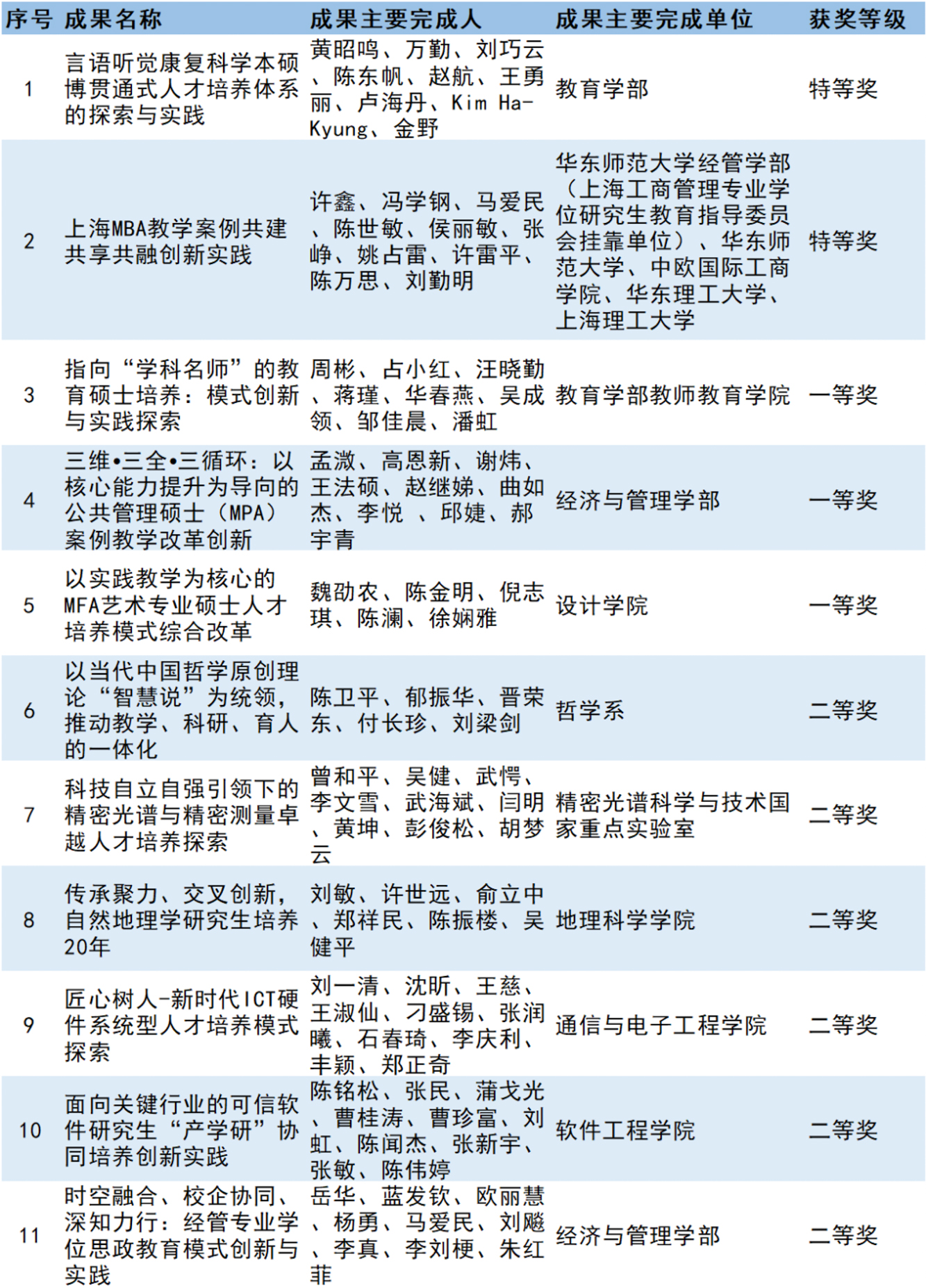
持续优化拔尖创新人才培养新模式,推动研究生教育成果取得新突破。11项研究生教育成果获上海市优秀教学成果奖,其中:特等奖2项、一等奖3项、二等奖6项。5项研究生教育成果推荐申报国家级教学成果奖。

华东师大荣获2022年高等教育(研究生)上海市优秀教学成果名单(11项)
推出首届研究生学术文化节
探索研究生卓越育人新范式
聚焦卓越人才培养,打造跨学科、高端化学术品牌。2022年11月,持续5天,隆重推出首届万象城awcsport官网研究生学术文化节,8大学科群、14家培养单位参与,邀请院士、文科资深教授、国家杰青、长江学者等50+位重量级嘉宾,举办20+场跨学科、多元化、高端化的学术文化活动,2000+人次线下参加,近4.5万人次在线观看,中国青年报、东方网、澎湃新闻等多家媒体关注和报道,打造形成学术与思想统一、研究生广泛参与的生活文化共同体,展示新时代师大研究生学子风采风貌。

研究生学术文化节开幕式
聚焦创新创造能力培养
部分重大赛事中保持国内领跑
聚焦卓越人才培养目标,以研究生创新能力培养和达成为核心,以中国研究生创新实践系列大赛“十三大”主题赛事为抓手,强化卓越学术、创新实践引领,打造形成一支优秀的创新实践团队,充分激发研究生科研实践创新活力,研究生创新创造能力持续提升,一批高水平的原始创新成果不断涌现。
研究生团队斩获第十七届中国研究生电子设计竞赛(技术类)全国一等奖1项、二等奖9项、三等奖3项,总分创历史新高;第四、五届创“芯”大赛全国特等奖——最高荣誉“创‘芯’之星”1项、一等奖1项、二等奖6项、三等奖4项,成为获得过两次以上全国最高荣誉“创‘芯’之星”的四所高校之一;第六届中国研究生公共管理案例大赛全国一等奖2项、三等奖5项,最佳案例奖1项;第十九届中国研究生数学建模竞赛全国一等奖3项、二等奖15项、三等奖25项;第四届中国研究生人工智能创新大赛全国一等奖1项、华为专项一等奖1项、三等奖1项,连续两年斩获该大赛全国一等奖;第四届中国研究生机器人创新大赛全国三等奖1项;第一届中国研究生“双碳”创新与创意大赛全国三等奖4项。

第四、五届创“芯”大赛全国特等奖——最高荣誉“创‘芯’之星”1项、一等奖1项、二等奖6项、三等奖4项,成为获得过两次以上全国最高荣誉“创‘芯’之星”的四所高校之一

第四届中国研究生人工智能创新大赛全国一等奖1项、华为专项一等奖1项、三等奖1项,连续两年斩获该大赛全国一等奖
克服疫情多重影响,成功承办“兆易创新杯”第十七届中国研究生电子设计大赛“安谋科技杯”上海赛区赛事,彰显华东师大的责任和担当。

克服疫情多重影响,成功承办“兆易创新杯”第十七届中国研究生电子设计大赛“安谋科技杯”上海赛区赛事
探索产教融合育人新模式
产出一批优秀实践成果
推进产教融合联合培养实践基地建设,探索产教融合协同育人新模式。新立项建设10个基地,推动10个培养单位、16个专业学位类别与15家企事业单位签订合作协议,设立“定制化人才培养项目”,建设合作课程34门,合作教材10本。

产教融合实践基地签约仪式
获全国百篇优秀管理案例2篇、教育部学位与研究生发展中心主题案例5篇、全国教育专业学位教学案例4篇。获全国教育硕士教学技能大赛一等奖3项、全国社会工作研究生案例大赛一等奖1项。4项教育博士教学案例选题入选全国教育专业学位研究生教育指导委员会首批教育博士专业学位教学案例开发项目。

2篇MBA教学案例入选“全国百篇优秀管理案例”
研究生教育国际合作持续推进
助力全球卓越人才培养
中法项目再创佳绩,不断开创研究生教育合作新范式。中法项目入选《中国研究生》杂志研究生教育十年成果展。
推动实施“在地国际化”。建设跨文化交际能力提升工作坊项目3项,举办跨文化交际能力工作坊活动10场,开发录制跨文化交际入门课程1门,研制跨文化交际能力题目1套。立项国际知名学者大讲堂项目6项,哈佛大学、剑桥大学等近30所世界一流名校的著名学者应邀开设学术前沿讲座,将研究生带至学术最前沿。

国际知名学者大讲堂
搭建高层次研究生国际教育平台。国家公派留学项目录取人数较2021年增长13%,其中国家建设高水平大学研究生公派项目录取人数同比增长24%。研究生广泛参与境外主办的国际学术会议,其中顶级会议和A级会议占比超过50%。
选树卓越育人典型
引领研究生教育高质量发展
健全研究生教育荣誉激励机制,评选15个优秀研究生导师奖(含团队)、14个优秀研究生教学奖(含团队)、10个优秀研究生教育管理工作者奖(含团队),选树典型,示范引领,汇聚合力,调动教育教学一线教师投身研究生人才培养工作的积极性和创造力,不断提高研究生教育的课程质量、教学水平、指导能力和管理水平,推进研究生教育高质量创新发展,培育高层次卓越人才。

优秀研究生导师奖

优秀研究生教学奖

优秀研究生教育管理工作者奖
实施博士学位论文质量提升行动计划,2022年评选校级优秀博士学位论文68篇、优秀学术型硕士论文89篇、优秀专业型硕士学位论文49篇,以世界一流大学建设所需和卓越人才标准要求,树立榜样,打造标杆,推动研究生学位论文质量持续提升。
来源|研究生院 编辑|吴潇岚 张雨璐 编审|郭文君